游戏背景
游戏封面
RPG 恐怖 国产

Kio的人间冒险

8.7
玩家评分
2020年
史悲, Light

这款由漫画家史悲和程序猿Light共同打造的国产RPG小游戏,凭借其独特的恐怖风格、丰富的游戏内容和别具一格的玩法,成为了游戏世界中一颗令人瞩目的新星。

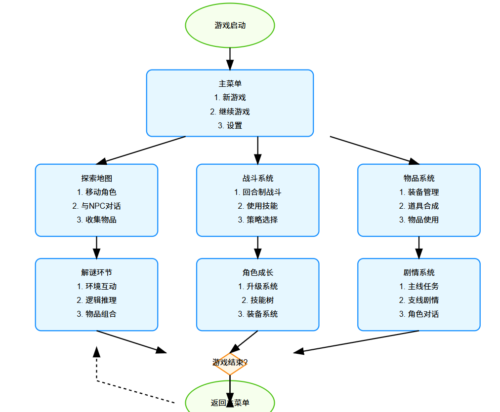
游戏系统架构分析

《Kio的人间冒险》采用了模块化的游戏架构设计,这种设计使得游戏各部分功能分离,便于开发和维护。下面是对其核心系统的详细分析:

游戏架构图

游戏架构图

游戏引擎层

基于Unity引擎开发,利用了Unity的物理系统、渲染管线和脚本系统,同时针对2D游戏进行了优化配置。

游戏逻辑层

包含角色系统、对话系统、战斗系统、物品系统等核心模块,各模块通过事件系统进行通信。

渲染与美术层

采用像素风格的美术资源,配合自定义的着色器实现独特的视觉效果,包括光影、粒子和特效系统。

数据管理层

使用JSON和ScriptableObject存储游戏配置和数据,实现了本地化和云端存档功能。

系统交互流程

系统交互图

核心玩法机制分析

《Kio的人间冒险》的玩法设计巧妙地结合了恐怖元素和角色扮演机制,创造出独特的游戏体验。下面从几个方面进行拆解:

回合制战斗系统

游戏采用独特的回合制战斗系统,玩家需要在有限的行动点数内选择合适的技能组合。每个技能有不同的消耗和效果,策略性地使用技能是战斗胜利的关键。

战斗系统特点

  • 行动点数限制
  • 技能连锁机制
  • 敌人弱点系统
  • 环境交互元素

技能类型

  • 直接攻击
  • 状态效果
  • 防御技能
  • 环境互动
战斗系统截图

非线性探索系统

游戏世界采用非线性设计,玩家可以自由探索不同区域,但某些区域需要特定道具或能力才能进入。探索过程中隐藏着大量秘密和支线任务。

探索系统设计亮点

  • 环境谜题与隐藏路径
  • 动态环境变化(如昼夜循环、事件触发)
  • 非线性剧情推进
  • 物品与场景的多重交互方式
探索系统截图

分支剧情与对话系统

游戏剧情通过分支对话和关键选择点展开,玩家的选择会影响剧情走向和最终结局。对话系统结合了文本、语音和表情动画,增强了沉浸感。

剧情系统技术实现

  • 对话树编辑器
  • 全局变量系统(跟踪玩家选择和进度)
  • 多结局管理
  • 角色关系系统
对话系统截图

美术设计拆解

《Kio的人间冒险》的美术风格是其一大特色,下面从几个方面分析其美术设计思路和实现方法:

独特的像素艺术风格

游戏采用了独特的像素艺术风格,融合了现代游戏的光影效果和传统像素游戏的简洁美感。这种风格不仅降低了开发成本,还营造出独特的视觉氛围。

像素艺术实现要点

  • 精心设计的像素密度(PPU值)
  • 自定义着色器实现像素完美缩放
  • 巧妙运用光影和色彩对比营造氛围
  • 动态像素动画增强表现力
像素风格角色
像素风格场景
像素风格战斗场景

色彩心理学与恐怖氛围营造

游戏巧妙运用色彩心理学原理,通过特定的色彩组合营造恐怖、悬疑的氛围:

主色调:深黑色

象征未知与恐惧,用于大部分背景和阴影

强调色:暗红色

唤起紧张和危险感,用于血液、警告标志等

对比色:冷蓝色

传达寒冷和疏离感,用于幽灵和超自然元素

视觉特效与氛围增强

游戏使用多种视觉特效增强恐怖氛围和游戏体验:

特效类型

  • 动态光影效果(闪烁的灯光、摇曳的阴影)
  • 粒子系统(血迹、烟雾、灰尘)
  • 屏幕扭曲和模糊(模拟恐惧和紧张感)
  • 颜色滤镜(根据场景和情绪变化)